近日,院植保所在解淀粉芽孢杆菌促进油菜生长机制研究中取得重要突破,相关成果以《Elucidating the growth-promoting factors of Bacillus amyloliquefaciens on rapeseed through metabolomics》为题,发表于中科院二区TOP期刊《BMC Plant Biology》(IF=4.8),为农业绿色转型提供生物技术支撑。
当前全球人口增长、耕地资源紧张,“不增加化肥农药仍提高作物产量” 是农业可持续发展的核心难题,植物根际促生菌(PGPR)因环保高效被视作 “下一代生物肥料”,但作用机制未完全明确,而油菜作为全球重要油料作物,其生长促进研究具有重要经济价值,此研究正瞄准这一需求展开。
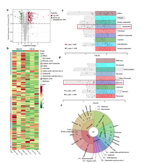
研究团队接种解淀粉芽孢杆菌 Bam22 菌株后,35 天内油菜株高增加 17.1%、根长增长14.4%、鲜重最大增幅达70.3%;借助超高效液相色谱-质谱联用技术(UPLC-MS/MS)检测到 1785 种代谢物,早期(7天)192 种代谢物(以黄酮醇、酚酸为主)显著增加,后期(35天)135种代谢物(以脂质、黄酮类为主)上调,且Bam22菌株能诱导油菜黄酮代谢通路调整,促进柚皮素查尔酮合成及花青素前体积累。该研究首次将解淀粉芽孢杆菌促生长作用与黄酮代谢重构直接关联,为靶向黄酮代谢的 Bam22 生物肥料研发提供理论依据以减少化肥依赖,还为植物 - 微生物互作研究提供新范式,未来可拓展至其他经济作物。
院植保所宋沛博士为论文第一作者,黄小琴副研究员为通讯作者,研究获四川省自然基金(2023NSFSC0150)和院“1+9” 揭榜挂帅项目(1+9KJGG006)支持,成果既解开了植物根际促生菌促生长的部分分子谜题,也为农业可持续发展提供了潜力生物技术工具。
(院植保所 黄小琴撰稿 郑孟秋校对 温静审核)






